原来知识这样用
——高一年级中秋节主题作业
我们常说“要为解决实际问题而学习”。然而真实的情况往往是,学生并不知道学习的知识能解决什么问题,能满足怎样的实际需求。为帮助刚刚进入高中的同学做到学以致用,高一年级开展了中秋节主题作业活动。
月圆篇
我国古代,帝王有秋天祭月的礼制,民间也有拜月的风俗。古人认为,月亮是神明的化身,能够给人们带来光明和美好。
月的意象








月球的运动








饼圆篇
月饼的历史最早可以追溯到周朝,是用来拜祭月神的供品。今天,月饼已经成为我国南北各地过中秋节的必备美食。
月饼与文创产品





月饼与食品添加剂












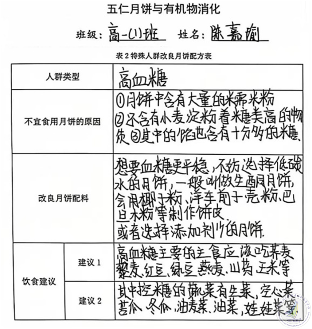
月饼与有机物消化








团圆篇
俗话说:“月是故乡明,饼是家乡香!”全家人一起赏月吃饼,仿佛就守住了团圆。赏月吃饼,不仅是一种习俗,更是中华民族传统文化的象征。
家人眼里的中秋节


国际交流里的中秋节








“有意义地运用知识”是高一年级教师的共识。通过中秋节主题作业活动,全体师生都意识到,只有当自身能够运用所学的知识,应对关心的问题,解决面临的挑战时,才能最大限度激发学习的动力,才算真正理解知识,这样的学习才是“有意义的”。
教师有偿补课和违规收受礼品礼金问题投诉举报电话:0871-67217083
主办单位:云南师范大学附属世纪金源学校        地址:昆明市官渡区广福路3678号
Copyright© 2006-2018 ysdsjjy.com All Rights Reserved
备案编号:滇公网安备 53011102000152号          滇ICP备11003239号    云教ICP备0808003
技术支持:学校信息中心                  [ 网站管理 ]
