一.比选条件
本项目为云南师范大学附属世纪金源学校新增教室、办公室护眼灯安装项目,采购人为云南师范大学附属世纪金源学校,该项目已具备相关条件,参照《中华人民共和国政府采购法》《中华人民共和国政府采购法实施条例》《政府采购货物和服务招标投标管理办法》(财政部令第74号)等有关法律法规和规章的规定,现通过比选方式公开选择1家供应商单位。
二.项目概况
1、项目名称:云南师范大学附属世纪金源学校新增教室、办公室护眼灯安装项目;
2、项目地点:云南师范大学附属世纪金源学校;
3、预算金额:14万元,最高限价:13.988万;
4、供货期:自合同签订之日起30日历天,质保期:3年;
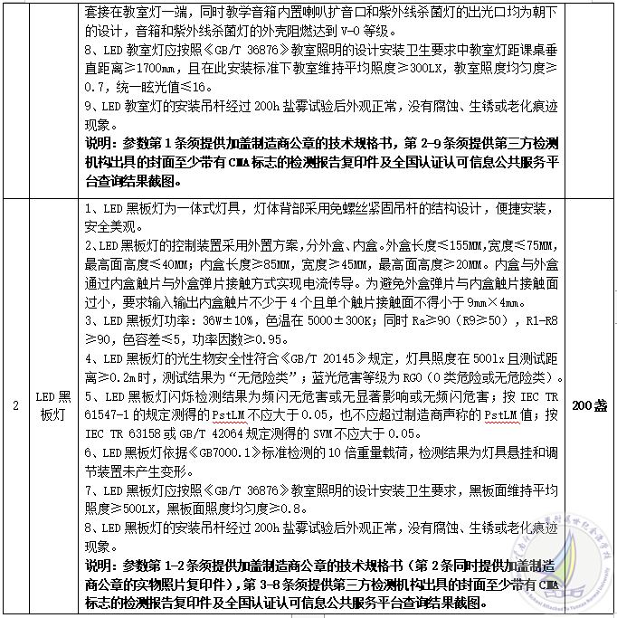
5、采购内容:教室灯200盏,黑板灯60盏,具体要求如下:


6、本项目为全费用单价合同,数量为预估数量,结算时根据实际数量乘以单价进行结算。
7、质量要求:保证提供的产品是全新的、原装的、符合国家质量标准的产品。
三.比选申请人资格要求
1、具有独立承担民事责任的能力:提供在有效期内的营业执照(复印件加盖公章);
2、具有良好的商业信誉和健全的财务会计制度:提供2023或2024年经第三方审计机构审计的年度财务状况审计报告(提供复印件加盖公章)或可提供自比选申请文件提交截止时间前三个月内开户银行出具的资信证明(复印件加盖比选申请人公章);
3、具有履行合同所必需的设备和专业技术能力:比选申请人须提供具有履行合同所必需的设备和专业技术能力证明材料(复印件加盖比选申请人公章)或书面声明(原件加盖公章);
4、有依法缴纳税收和社会保障资金的良好记录:比选申请人须提供所属时间在2024年01月至本项目比选申请文件提交截止时间前任意2个月的税收通用缴款书及社会保险费缴款书或提供相关证明文件(复印件加盖比选申请人公章);
5、比选申请人参加采购活动前三年内,在经营活动中没有重大违法记录:比选申请人参加采购活动前三年内,在经营活动中没有重大违法记录(重大违法记录,是指比选申请人因违法经营受到刑事处罚或者责令停产停业、吊销许可证或者执照、较大数额罚款等行政处罚)的书面声明(原件加盖公章);
6、单位负责人为同一人或者存在直接控股、管理关系的不同供应商,不得参加同一合同项下的政府采购活动。除单一来源采购项目外,为采购项目提供整体设计、规范编制或者项目管理、监理、检测等服务的供应商,不得再参加该采购项目的其他采购活动。
7、本项目不接受联合体参与比选。
四、获取比选文件
申请人请于2025年06月23日9:00时至2025年06月25日17:00时(法定节假日、公休日除外)将法定代表人身份证明书(盖章扫描件)、授权委托书(盖章扫描件)和营业执照(盖章扫描件)发送至云南师范大学附属世纪金源学校邮箱(530705643@qq.com)后致电0871-67217019确认报名。
五、比选申请文件的递交
1、请比选申请人根据比选文件要求和评审内容要求准备比选申请文件资料,内容包括:(1)报价一览表;(2)法定代表人身份证明书及授权委托书;(3)比选申请人资格证明文件;(4)供货及安装方案;(5)技术参数响应;(6)质量承诺及保障措施;(7)售后方案及违约承诺;(8)业绩;(9)其他。
比选申请文件应装订成册并密封加盖密封章,响应文件份数:1正1副1份电子文档。
2、递交时间:2025年06月26日08:30时至09:00时(北京时间),未按时递交比选申请文件的,采购人将拒绝接收。
3、递交地点:云南师范大学附属世纪金源学校(云南省昆明市官渡区广福路3678号)。
六、入围代理机构评定原则
本项目采取综合评分法,满足资格要求且评审得分最高的比选申请人为成交供应商。具体评审标准详见附件。
七、其他
本次比选公告及比选结果公告仅在云南师范大学附属世纪金源学校官网上发布。
八、联系方式
采购人:云南师范大学附属世纪金源学校
地 址:云南省昆明市官渡区广福路3678号
联系方式:杨老师 13700636992 0871-67217019
教师有偿补课和违规收受礼品礼金问题投诉举报电话:0871-67217083
主办单位:云南师范大学附属世纪金源学校 地址:昆明市官渡区广福路3678号
Copyright© 2006-2018 ysdsjjy.com All Rights Reserved
备案编号:滇公网安备 53011102000152号 滇ICP备11003239号 云教ICP备0808003
技术支持:学校信息中心 [ 网站管理 ]
